นักเตะท้ายซอย
Status:

: 0 ใบ

: 0 ใบ
เข้าร่วม: 04 Sep 2013
ตอบ: 924
ที่อยู่: 29
โพสเมื่อ: Sun Feb 15, 2026 13:19
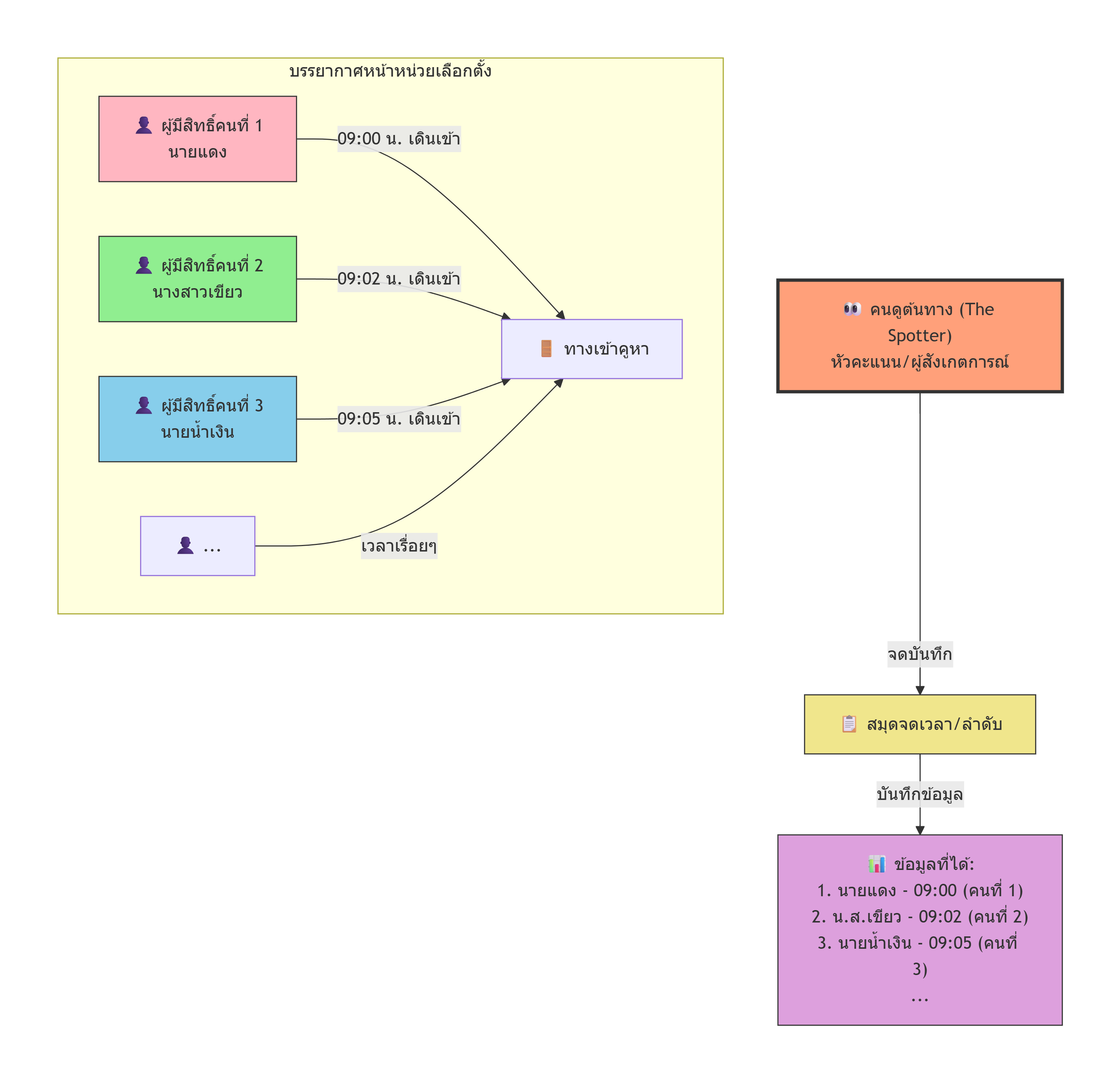
วิเคราะห์ Barcode ว่าต่อให้ กกต เก็บข้อมูลไว้ดีแค่ไหน? Barcode ก็มีช่องโหว่
นี้คือรูปแบบ1ใน การสืบย้อนข้อมูลกลับไปยังผู้มีสิทธิ์ จากหัวคะแนน แบบไม่ต้องพึ่งเจ้าหน้าที่ แค่หัวคะแนนรู้ว่า มี QR CODE ถ้าหากเจ้าหน้าที่หน่วยเลือกตั้งเข้าร่วมวิธีนี้จะยิ่งง่าย
https://youtu.be/fB6yhfSX4oc

[/img]
แก้ไขล่าสุดโดย masterray เมื่อ Sun Feb 15, 2026 14:02, ทั้งหมด 1 ครั้ง
โหวตเป็นกระทู้แนะนำ
arsenal fc only